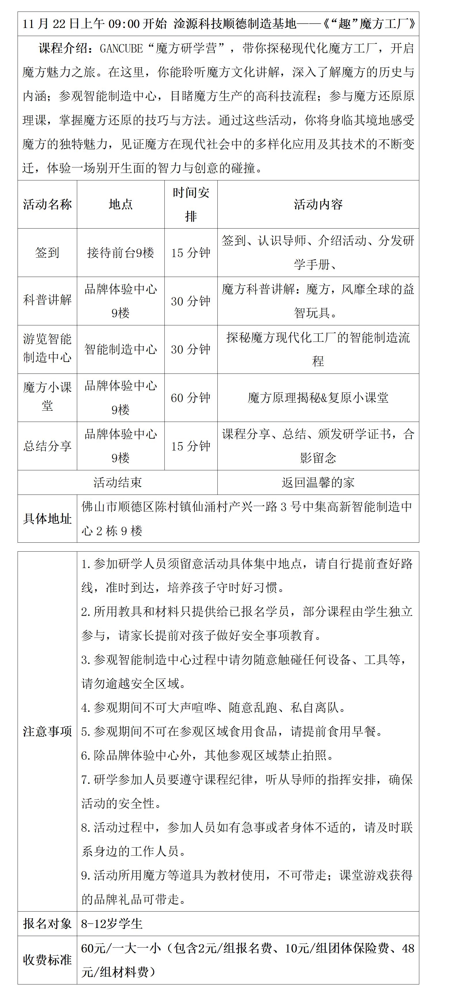
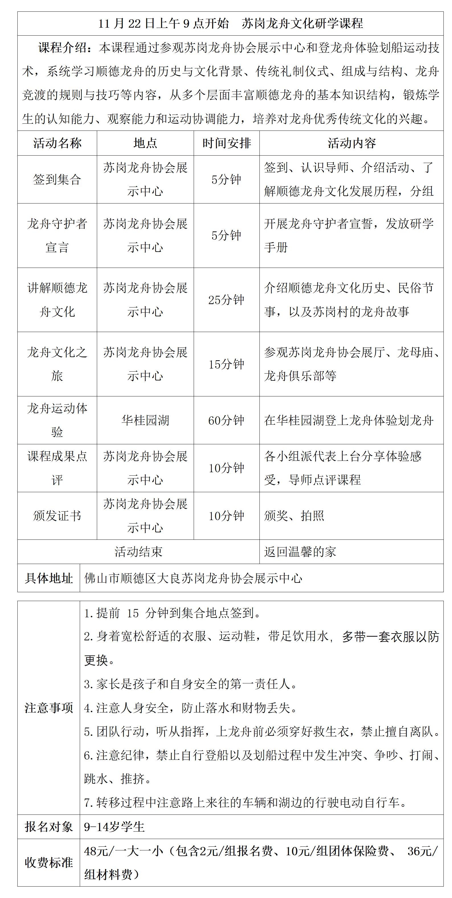
2025年第三十二期“发现顺德·研学之旅”公益研学活动
未开始
扫一扫
手机报名更方便








