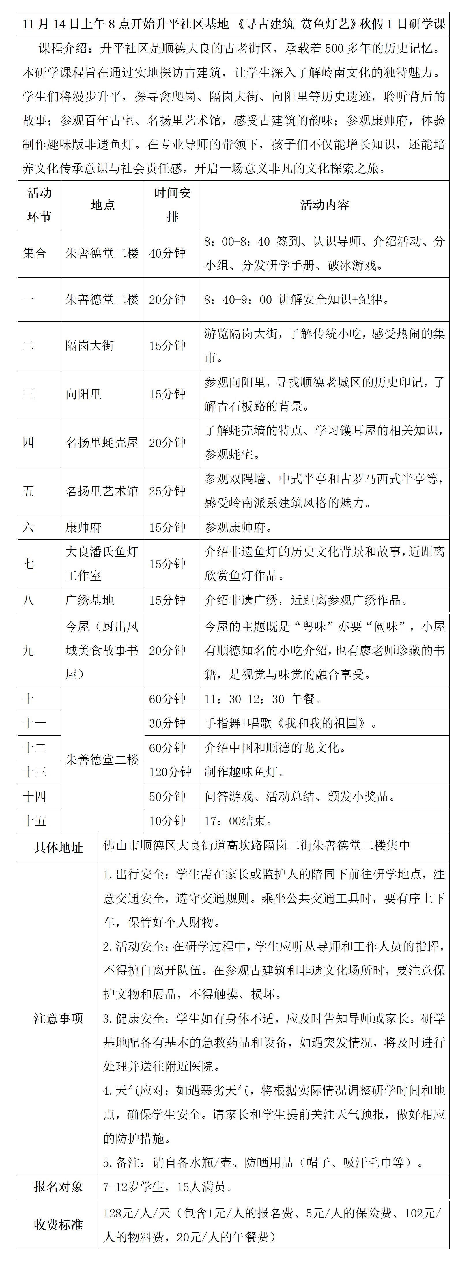
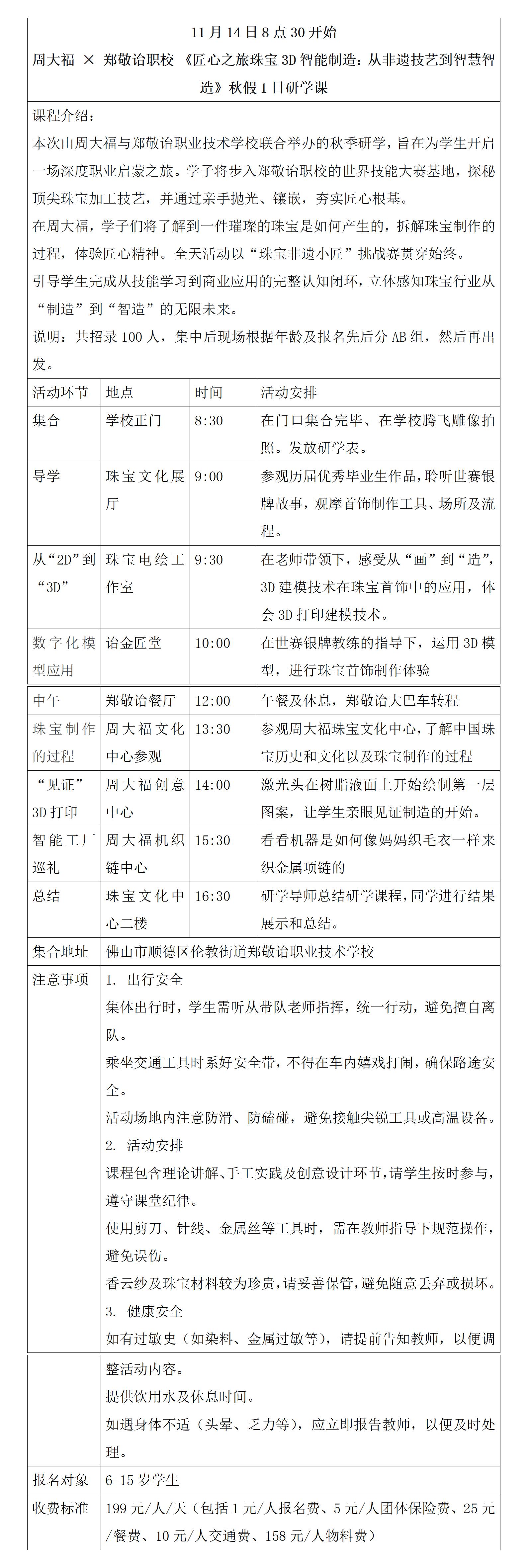
2025年11月14日(第二十八期)“发现顺德·研学之旅”公益研学活动
未开始
扫一扫
手机报名更方便






