bell 消息通知
关闭按钮
tick 全部标记已读
查看更多
暂无消息
暂无消息

2025年第三十七期“发现顺德·研学之旅”公益研学活动

报名限额: 70(个人)
报名费:¥60.00 - ¥68.00
报名费用于捐赠所支持的募捐活动
已结束
扫一扫
手机报名更方便

慈链上线报名须知_01.jpg

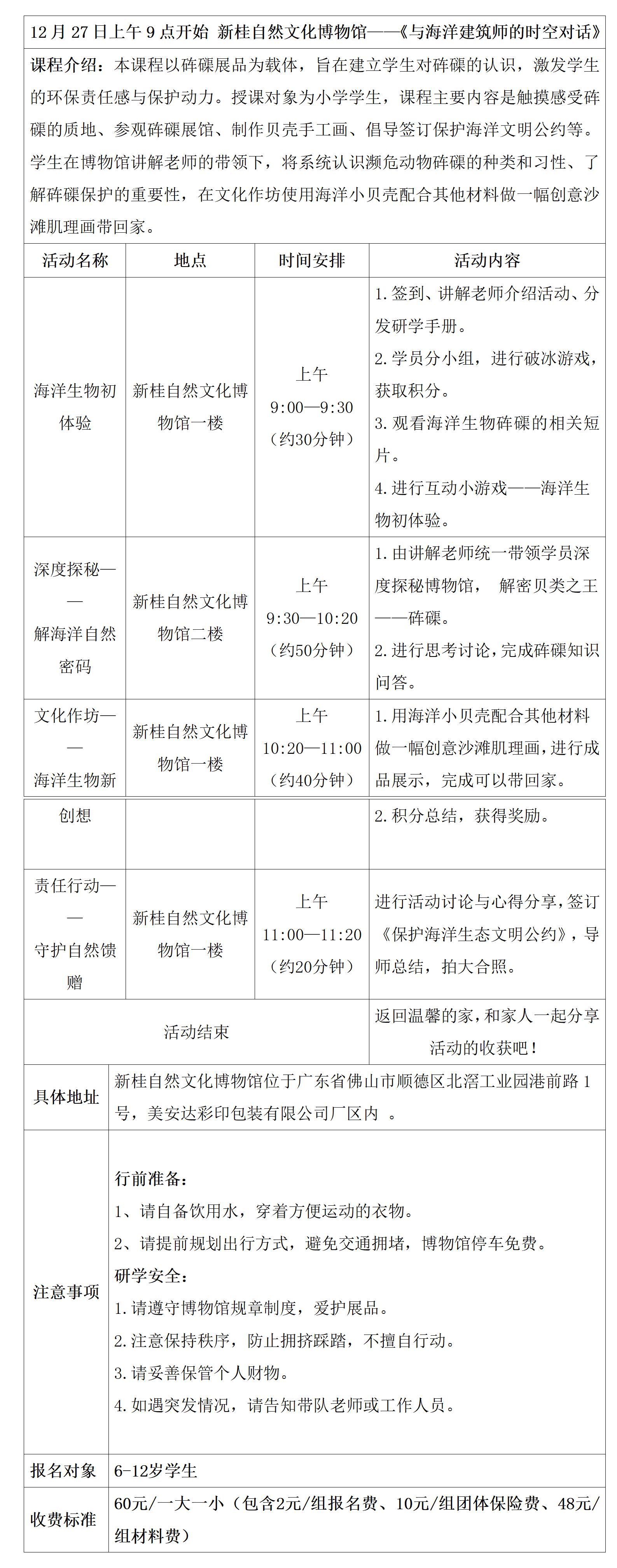
12.27新桂馆研学具体安排表(1)_01.jpg

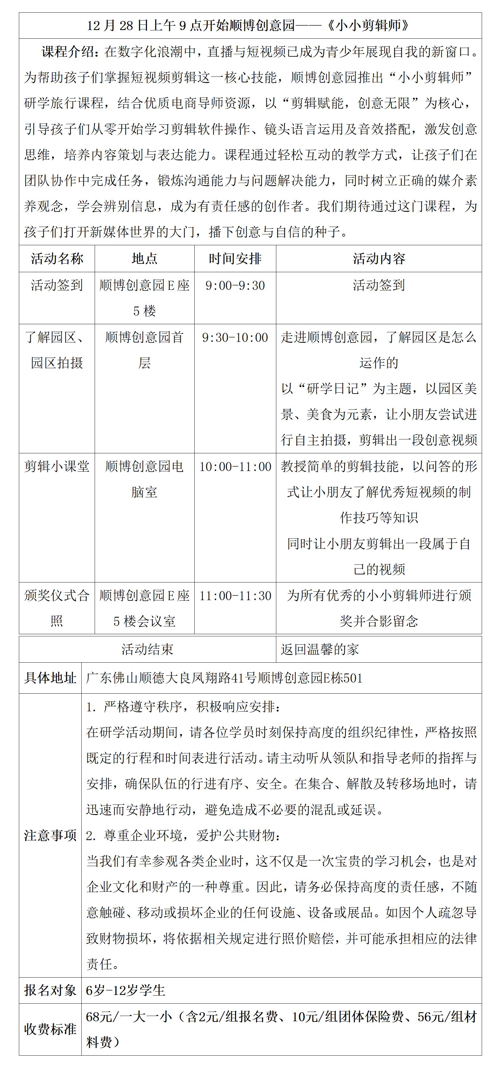
1228-顺德红荔红米酒非遗酿酒基地研学具体安排表(1)_01.jpg

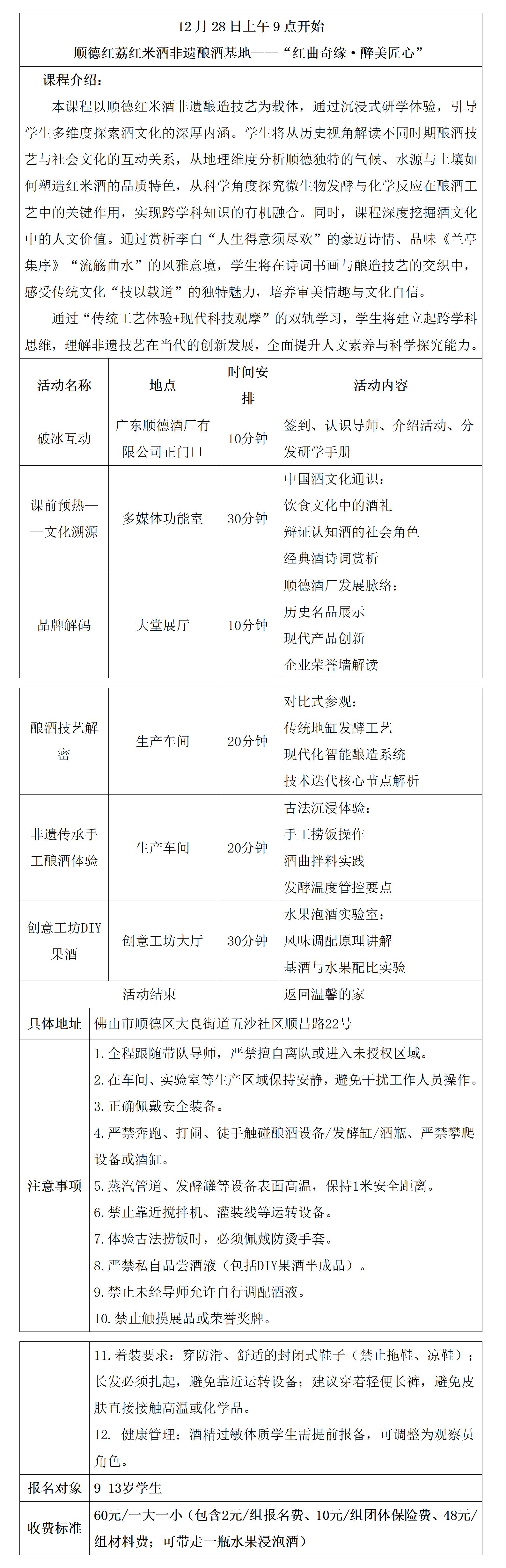
顺博创意园_01.jpg

报名前请先关注慈链公益公众号!

ad2ad1a4c6dfb2902b16916e7c640955.jpg

报名问题咨询群:

116a9df1d09ddd013f6d34e7cd906b20.jpg

🌸 Soo

目标:0元    |    已筹:68.00元

口号:

蕙质兰心

目标:0元    |    已筹:68.00元

口号:

三妹

目标:0元    |    已筹:68.00元

口号:

朵米朵儿

目标:0元    |    已筹:68.00元

口号:

炽标

目标:0元    |    已筹:68.00元

口号:

M_Cha 

目标:0元    |    已筹:68.00元

口号:

目标:0元    |    已筹:68.00元

口号:

MR ZHAO XIN

目标:0元    |    已筹:68.00元

口号:

甜蜜蜜

目标:0元    |    已筹:68.00元

口号:

· Xinxinᴗo·ᰔᩚ

目标:0元    |    已筹:68.00元

口号:

慈链公益公众号